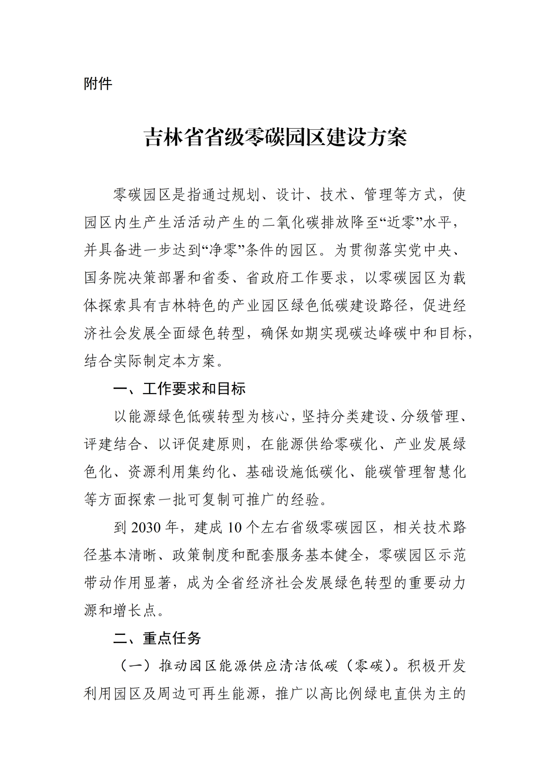
4月7日,吉林省发展改革委、省工业和信息化厅、省能源局三部门联合印发《吉林省省级零碳园区建设方案》,方案明确,到2030年建成10个左右省级零碳园区,充分发挥示范带动作用,打造全省经济社会绿色转型的重要动力源与增长点。
方案提出,到2030年,建成10个左右省级零碳园区,相关技术路径基本清晰、政策制度和配套服务基本健全,零碳园区示范带动作用显著,成为全省经济社会发展绿色转型的重要动力源和增长点。
方案确定了八大重点任务,涵盖能源供应清洁低碳、节能降碳、绿色低碳产业发展、资源集约循环利用、基础设施绿色升级、绿色低碳技术应用、能碳管理能力提升、改革创新等方面。
其中明确提到:推动园区能源供应清洁低碳(零碳)。积极开发利用园区及周边可再生能源,推广以高比例绿电直供为主的供电模式,园区内符合条件的负荷优先采取绿电直连、公网绿电专变等模式满足电力需求,因地制宜发展增量配电网,科学配置新型储能,鼓励参与绿证绿电交易,不断提升绿电就近消纳与自主平衡能力。加强清洁能源非电化利用,积极推广应用地源热泵、空气源热泵、生物质供热、绿氢供热等供热技术和模式,推进供热系统清洁低碳化。
增强园区能碳管理能力。加快数智技术应用,支持园区建设覆盖主要用能企业的统一能碳管理平台,提升园区整体用能负荷监控、源网匹配调节、电力需求侧管理、电力和热力溯源等能力,实现园区级能源消费数据、碳排放数据的计量监测和统计核算。
深化园区改革创新。支持地方政府、园区企业、发电企业、电网企业、能源综合服务商等各类主体参与零碳园区建设,推进源网荷储一体化、负荷聚合服务、综合能源管理服务等新业态新模式在园区内应用。支持园区以虚拟电厂聚合形式参与电力市场交易,提高园区整体能源协调管理能力,增强资源配置效率和电力系统稳定性。鼓励园区企业通过购买国家核证自愿减排量(CCER)、省级碳普惠量等碳信用产品,实现更多碳排放减量。
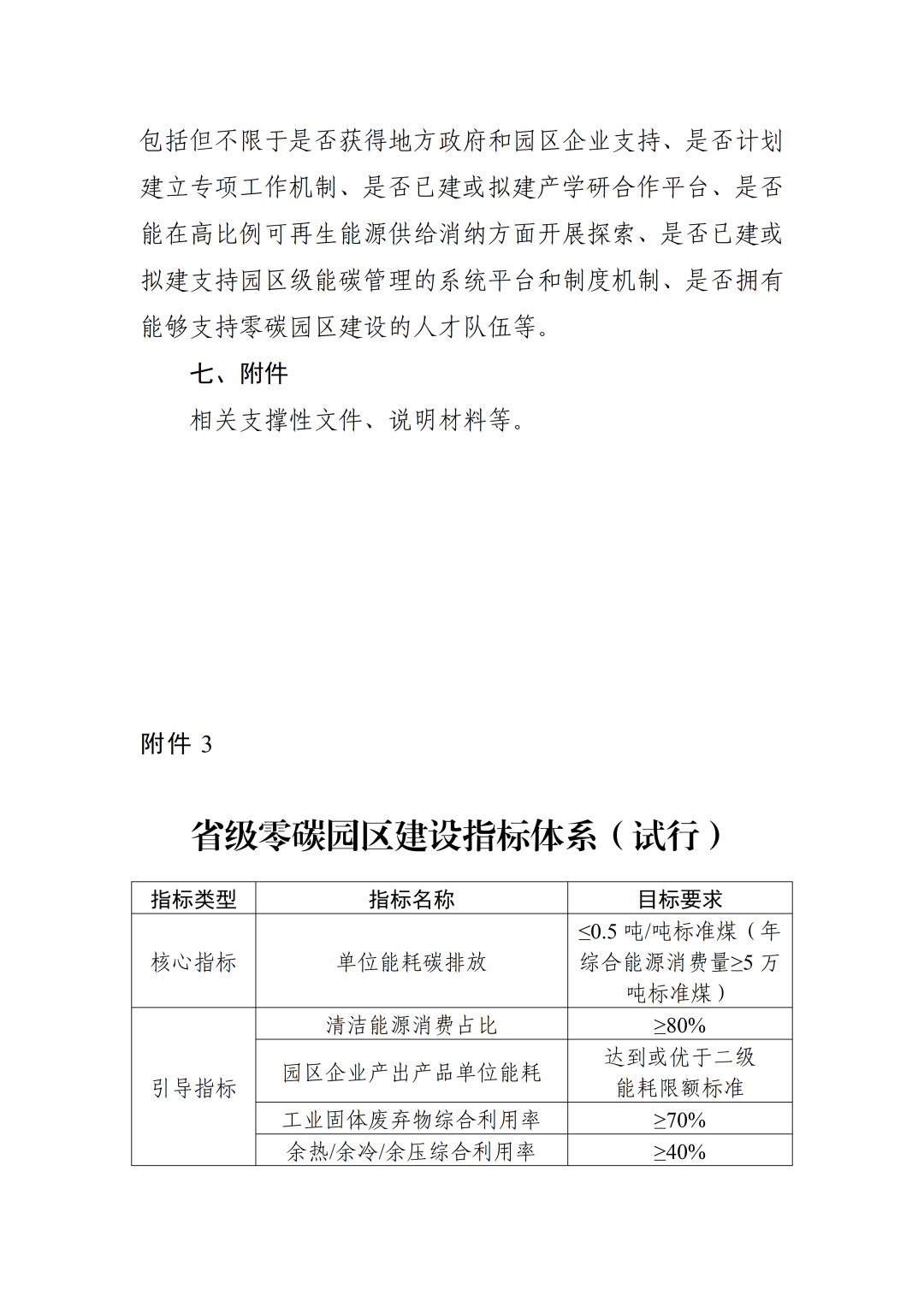
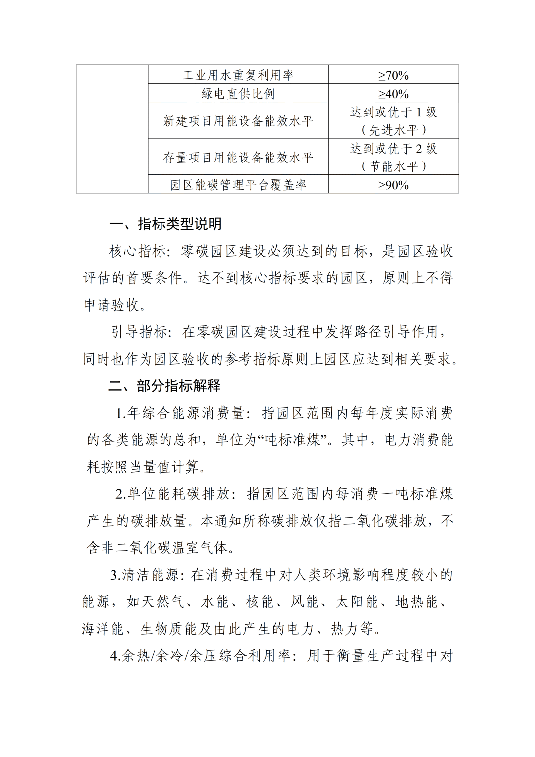
方案同步发布省级零碳园区建设基本条件、申报书大纲、建设指标体系及碳排放核算方法,核心指标要求单位能耗碳排放≤0.5吨/吨标准煤(年综合能源消费量≥5 万吨标准煤),引导指标包含清洁能源消费占比≥80%、绿电直供比例≥40%、园区能碳管理平台覆盖率≥90%等内容。

附内容详情如下:

各市(州)发展改革委(能源局)、工业和信息化局,长白山管委会经发局,梅河口市发展改革局、工业和信息化局;省直相关部门单位:
按照省委、省政府关于零碳园区建设工作部署,为积极稳妥推进碳达峰,加快经济社会发展全面绿色转型,省发展改革委、省工业和信息化厅、省能源局制定了《吉林省省级零碳园区建设方案》,请结合实际抓好落实。
附件:吉林省省级零碳园区建设方案



















来源:吉林省人民政府网 丞华绿电
END
免责声明:
本平台只做内容的收集与分享,报告版权归原撰写发布机构所有,由中和碳研究院通过公开合法渠道获得,如涉及侵权,请联系我们删除。
本平台对转载、分享的内容、陈述、观点判断保持中立,不对所包含内容的准确性、可靠性或完善性提供任何明示或暗示的保证,仅供读者参考,本公众平台将不承担任何责任。